ky开元(中国)
关于我们
机构简介
领导介绍
机构设置
贸促系统
工作动态
工作动态
通知公告
国际、台港澳交流
国际交流
台港澳交流
商事法律
政策文件
摩擦应对
原产地证
ATA单证册
ECFA中心
贸易政策审议
商事调解
海事理算
打击侵权假冒
地理标志产品品牌证明
会议展览
投资福建
福建省情
优惠政策
招商项目
贸促商机
供求信息
投资信息
经贸资讯
党的建设
习近平主题教育
二十大精神
党史学习教育
党建风采
群团建设
创建文明单位
党纪学习教育
模范机关创建
二十届三中全会
中央八项规定
国际商会
工作动态
通知公告
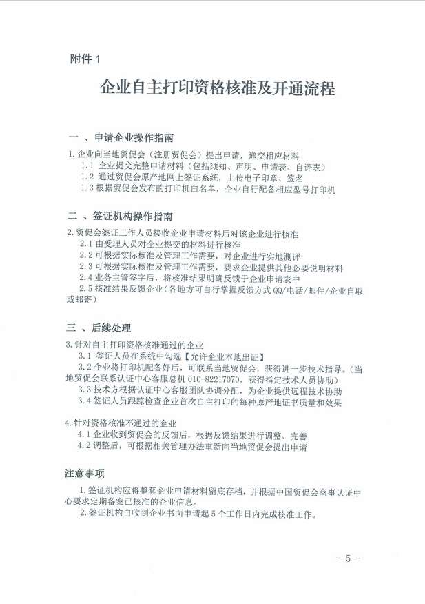
关于在全国正式启动贸促会原产地证书自主打印推广项目的通知
关于在全国正式启动贸促会原产地证书自主打印推广项目的通知
发布时间:2018.07.09
浏览量:2244
通知公告
关于土耳其文件认证要求的通知
关于做好亚太贸易协定(修订版)项下原产地证书签发工作的通知
热点推荐
十一届省委全面深化改革委员会第十六次会议召开
福建省贸促会经贸摩擦预警信息快报(第五百二十九期)
福建省贸促会经贸摩擦预警信息快报(第五百二十八期)
福建省贸促会经贸摩擦预警信息快报(第五百二十七期)
福建省贸促会经贸摩擦预警信息快报(第五百二十六期)
福建省贸促会经贸摩擦预警信息快报(第五百二十五期)
福建省贸促会经贸摩擦预警信息快报(第五百二十四期)
泉州市贸促会组团参加第八届中国国际进口博览会
十一届省委全面深化改革委员会第十六次会议召开
福建省贸促会经贸摩擦预警信息快报(第五百二十九期)
福建省贸促会经贸摩擦预警信息快报(第五百二十八期)
福建省贸促会经贸摩擦预警信息快报(第五百二十七期)
福建省贸促会经贸摩擦预警信息快报(第五百二十六期)
福建省贸促会经贸摩擦预警信息快报(第五百二十五期)
福建省贸促会经贸摩擦预警信息快报(第五百二十四期)
泉州市贸促会组团参加第八届中国国际进口博览会
球速手机官方网站入口
|
胜游网页版页面
|
天博电竞app
|
万搏网
|
华球体育(中国)科技有限公司官网
|
中欧平台
|
竞网官方网站
|
江南电子网站
|
中欧网页版登录入口
|